Наша группа Вконтакте vk.com/4ertimcom

ГОСТ 6001-10000

ГОСТ Р ИСО 7540-2008

E-mail автора: 

Паприка молотая порошкообразная. Технические условия

Обозначение: ГОСТ Р ИСО 7540-2008
Статус: действующий
Название рус.: Паприка молотая порошкообразная. Технические условия
Название англ.: Ground paprika (Capsium annuum L.). Specifications
Дата актуализации текста: 19.06.2012
Дата актуализации описания: 19.06.2012
Дата введения в действие: 01.01.2010
Область и условия применения: Настоящий стандарт устанавливает требования для молотой паприки.
Стандарт не распространяется на молотый красный стручковый перец


ГОСТ Р ИСО 7540-2008
ГОСТ Р ИСО 7540-2008
ГОСТ Р ИСО 7540-2008
ГОСТ Р ИСО 7540-2008
ГОСТ Р ИСО 7540-2008
ГОСТ Р ИСО 7540-2008
ГОСТ Р ИСО 7540-2008
ГОСТ Р ИСО 7540-2008
ГОСТ Р ИСО 7540-2008
ГОСТ Р ИСО 7540-2008
ГОСТ Р ИСО 7540-2008
ГОСТ Р ИСО 7540-2008
ГОСТ Р ИСО 7540-2008
ГОСТ Р ИСО 7540-2008
ГОСТ Р ИСО 7540-2008
Автор: 
Домашняя страница автора: 

ГОСТ Р ИСО 6710-2009

E-mail автора: 

Контейнеры для сбора образцов венозной крови одноразовые. Технические требования и методы испытаний

Обозначение: ГОСТ Р ИСО 6710-2009
Статус: действующий
Название рус.: Контейнеры для сбора образцов венозной крови одноразовые. Технические требования и методы испытаний
Название англ.: Single-use containers for venous blood specimen collection. Technical requirements and test methods
Дата актуализации текста: 19.06.2012
Дата актуализации описания: 19.06.2012
Дата введения в действие: 01.03.2010
Область и условия применения: Настоящий стандарт устанавливает требования и методы испытаний вакуумных и невакуумных одноразовых контейнеров для сбора образцов венозной крови. Он не устанавливает требований к иглам для взятия крови и к держателям игл
Список изменений: №0 от 01.12.2009 (рег. 01.12.2009) «Дата введения перенесена»
Приложение №1: Поправка к ГОСТ Р ИСО 6710-2009


ГОСТ Р ИСО 6710-2009
ГОСТ Р ИСО 6710-2009
ГОСТ Р ИСО 6710-2009
ГОСТ Р ИСО 6710-2009
ГОСТ Р ИСО 6710-2009
ГОСТ Р ИСО 6710-2009
ГОСТ Р ИСО 6710-2009
ГОСТ Р ИСО 6710-2009
ГОСТ Р ИСО 6710-2009
ГОСТ Р ИСО 6710-2009
ГОСТ Р ИСО 6710-2009
ГОСТ Р ИСО 6710-2009
ГОСТ Р ИСО 6710-2009
ГОСТ Р ИСО 6710-2009
ГОСТ Р ИСО 6710-2009


Поправка к ГОСТ Р ИСО 6710-2009

Обозначение: Поправка к ГОСТ Р ИСО 6710-2009
Дата введения в действие: 01.12.2009
Дата актуализации: 19.01.2010


Поправка к ГОСТ Р ИСО 6710-2009
Автор: 
Домашняя страница автора: 

ГОСТ Р ИСО 8124-2-2008

E-mail автора: 

Игрушки. Общие требования безопасности. Часть 2. Воспламеняемость

Обозначение: ГОСТ Р ИСО 8124-2-2008
Статус: действующий
Название рус.: Игрушки. Общие требования безопасности. Часть 2. Воспламеняемость
Название англ.: Safety of toys. Part 2. Flammabitily
Дата актуализации текста: 19.06.2012
Дата актуализации описания: 19.06.2012
Дата введения в действие: 01.01.2010
Область и условия применения: Настоящий стандарт устанавливает категории воспламеняемых материалов, запрещенных к применению при изготовлении игрушек, и требования по воспламеняемости игрушек определенных категорий при воздействии на них небольших источников возгорания


ГОСТ Р ИСО 8124-2-2008
ГОСТ Р ИСО 8124-2-2008
ГОСТ Р ИСО 8124-2-2008
ГОСТ Р ИСО 8124-2-2008
ГОСТ Р ИСО 8124-2-2008
ГОСТ Р ИСО 8124-2-2008
ГОСТ Р ИСО 8124-2-2008
ГОСТ Р ИСО 8124-2-2008
ГОСТ Р ИСО 8124-2-2008
ГОСТ Р ИСО 8124-2-2008
ГОСТ Р ИСО 8124-2-2008
ГОСТ Р ИСО 8124-2-2008
Автор: 
Домашняя страница автора: 

ГОСТ Р ИСО 8586-2-2008

E-mail автора: 

Органолептический анализ. Общее руководство по отбору, обучению испытателей и контролю за их деятельностью. Часть 2. Эксперты по сенсорной оценке

Обозначение: ГОСТ Р ИСО 8586-2-2008
Статус: действующий
Название рус.: Органолептический анализ. Общее руководство по отбору, обучению испытателей и контролю за их деятельностью. Часть 2. Эксперты по сенсорной оценке
Название англ.: Sensory analysis. General guidance for the selection, training and monitoring of assessors. Part 2. Expert sensory assessors
Дата актуализации текста: 19.06.2012
Дата актуализации описания: 19.06.2012
Дата введения в действие: 01.01.2010
Область и условия применения: Настоящий стандарт конкретизирует критерии для выбора кандидатов из отобранных испытателей, технологов или маркетологов, которые удовлетворяют критериям отбора, указанным в ИСО 8586-1.
Настоящий стандарт конкретизирует принципы и процедуру их отбора, а также углубляет их знания и умения в области органолептического анализа уровня сенсорного эксперта испытателя.
Настоящий стандарт устанавливает требования к сенсорным экспертам испытателям при разработки профилей продуктов и материалов с использованием дескрипторов.
Настоящий стандарт дополняет информацию, изложенную в ИСО 6658


ГОСТ Р ИСО 8586-2-2008
ГОСТ Р ИСО 8586-2-2008
ГОСТ Р ИСО 8586-2-2008
ГОСТ Р ИСО 8586-2-2008
ГОСТ Р ИСО 8586-2-2008
ГОСТ Р ИСО 8586-2-2008
ГОСТ Р ИСО 8586-2-2008
ГОСТ Р ИСО 8586-2-2008
ГОСТ Р ИСО 8586-2-2008
ГОСТ Р ИСО 8586-2-2008
ГОСТ Р ИСО 8586-2-2008
ГОСТ Р ИСО 8586-2-2008
Автор: 
Домашняя страница автора: 

ГОСТ Р ИСО 7044-2009

E-mail автора: 

Гайки шестигранные самостопорящиеся цельнометаллические с фланцем. Классы точности А и В

Обозначение: ГОСТ Р ИСО 7044-2009
Статус: действующий
Название рус.: Гайки шестигранные самостопорящиеся цельнометаллические с фланцем. Классы точности А и В
Название англ.: Prevailing torque type all-metal hexagon nuts with flange. Accuracy classes A and B
Дата актуализации текста: 19.06.2012
Дата актуализации описания: 19.06.2012
Дата введения в действие: 01.01.2010
Область и условия применения: Настоящий стандарт устанавливает характеристики шестигранных самостопорящихся цельнометаллических гаек с фланцем с резьбой от М5 до М20, класса точности А с резьбой до М16 и класса В с резьбой больше М16 и классов прочности 8, 9, 10 и 12.
В особых случаях, когда требуются другие требования, чем установленные в настоящем стандарте, их следует выбирать из международных стандартов, таких как, например, ИСО 261, ИСО 965-2, ИСО 2320 и ИСО 4759-1


ГОСТ Р ИСО 7044-2009
ГОСТ Р ИСО 7044-2009
ГОСТ Р ИСО 7044-2009
ГОСТ Р ИСО 7044-2009
ГОСТ Р ИСО 7044-2009
ГОСТ Р ИСО 7044-2009
ГОСТ Р ИСО 7044-2009
ГОСТ Р ИСО 7044-2009
Автор: 
Домашняя страница автора: 

ГОСТ Р ИСО 7492-2009

E-mail автора: 

Зонды стоматологические. Технические требования и методы испытаний

Обозначение: ГОСТ Р ИСО 7492-2009
Статус: действующий
Название рус.: Зонды стоматологические. Технические требования и методы испытаний
Название англ.: Dental explorers. Technical requirements and test methods
Дата актуализации текста: 19.06.2012
Дата актуализации описания: 19.06.2012
Дата введения в действие: 01.01.2010
Область и условия применения: Настоящий стандарт устанавливает требования к стоматологическим зондам и их размеры


ГОСТ Р ИСО 7492-2009
ГОСТ Р ИСО 7492-2009
ГОСТ Р ИСО 7492-2009
ГОСТ Р ИСО 7492-2009
ГОСТ Р ИСО 7492-2009
ГОСТ Р ИСО 7492-2009
ГОСТ Р ИСО 7492-2009
ГОСТ Р ИСО 7492-2009
ГОСТ Р ИСО 7492-2009
ГОСТ Р ИСО 7492-2009
ГОСТ Р ИСО 7492-2009
ГОСТ Р ИСО 7492-2009
ГОСТ Р ИСО 7492-2009
ГОСТ Р ИСО 7492-2009
ГОСТ Р ИСО 7492-2009
Автор: 
Домашняя страница автора: 

ГОСТ Р ИСО 9727-1-2009

E-mail автора: 

Пробки корковые цилиндрические. Методы определения физических свойств. Часть 1. Определение размеров

Обозначение: ГОСТ Р ИСО 9727-1-2009
Статус: действующий
Название рус.: Пробки корковые цилиндрические. Методы определения физических свойств. Часть 1. Определение размеров
Название англ.: Cylindrical cork stoppers. Methods for determination of physical properties. Part 1. Determination of dimensions
Дата актуализации текста: 19.06.2012
Дата актуализации описания: 19.06.2012
Дата введения в действие: 01.01.2010
Область и условия применения: Настоящий стандарт устанавливает метод определения размеров цилиндрических корковых пробок - диаметра, длины и овальности.
Настоящий стандарт распространяется на все типы цилиндрических корковых пробок, определения которых даны в ИСО 633, готовых к использованию или в виде полуфабрикатов


ГОСТ Р ИСО 9727-1-2009
ГОСТ Р ИСО 9727-1-2009
ГОСТ Р ИСО 9727-1-2009
ГОСТ Р ИСО 9727-1-2009
ГОСТ Р ИСО 9727-1-2009
ГОСТ Р ИСО 9727-1-2009
ГОСТ Р ИСО 9727-1-2009
ГОСТ Р ИСО 9727-1-2009
Автор: 
Домашняя страница автора: 

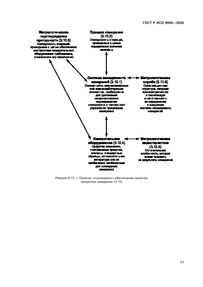
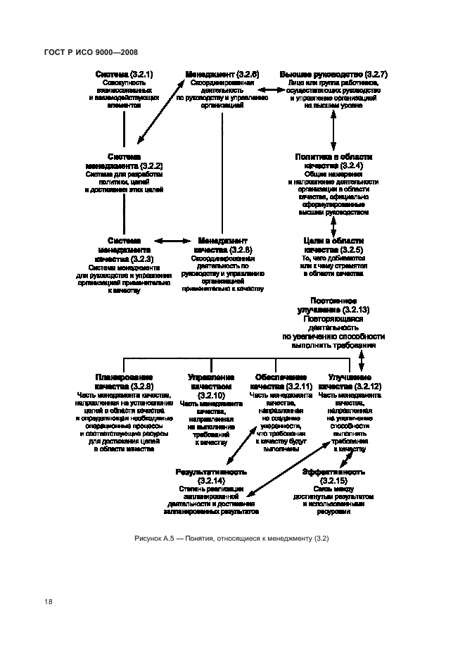
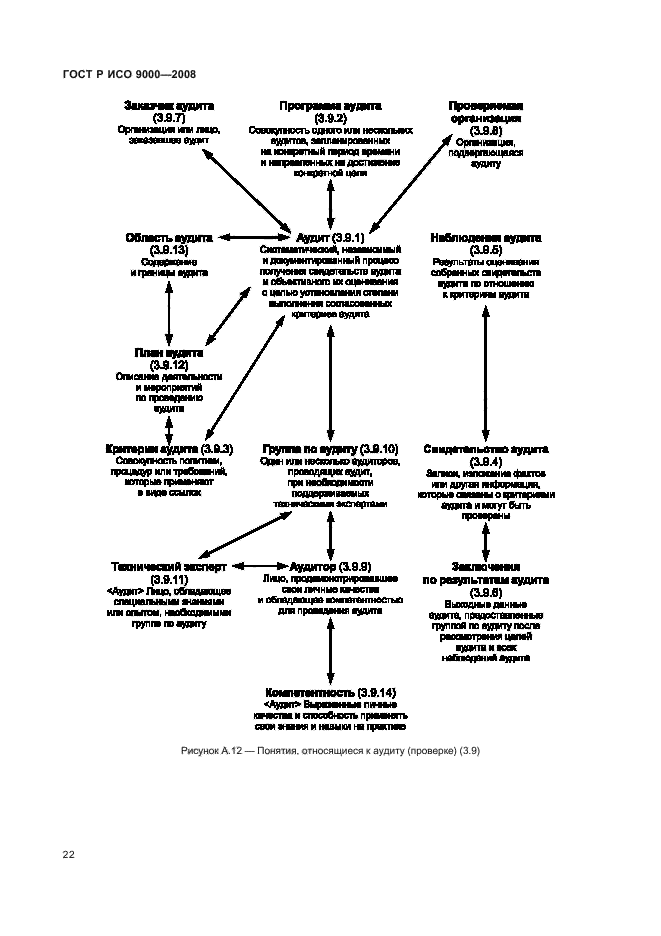
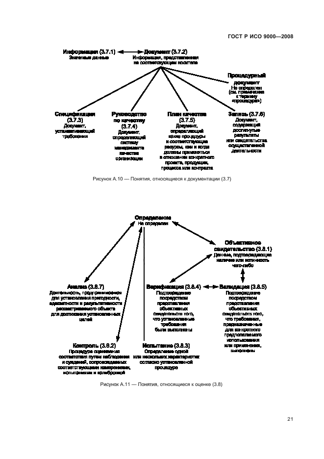
ГОСТ Р ИСО 9000-2008

E-mail автора: 

Системы менеджмента качества. Основные положения и словарь

Обозначение: ГОСТ Р ИСО 9000-2008
Статус: действующий
Название рус.: Системы менеджмента качества. Основные положения и словарь
Название англ.: Quality management systems. Fundamentals and vocabulary
Дата актуализации текста: 19.06.2012
Дата актуализации описания: 19.06.2012
Дата введения в действие: 10.09.2009
Область и условия применения: Настоящий стандарт устанавливает основные положения систем менеджмента качества, являющихся объектом стандарта серии (комплекса) ИСО 9000, и определяет соответствующие термины.
Настоящий стандарт может использоваться:
a) организациями, стремящимися добиться преимущества посредством внедрения системы менеджмента качества;
b) организациями, которые хотят быть уверенными в том, что их заданные требования к продукции будут выполнены поставщиками;
c) пользователями продукции;
d) теми, кто заинтересован в едином понимании терминологии, применяемой в менеджменте качества (например, поставщики, потребители, регламентирующие органы);
e) теми сторонами, внутренними и внешними по отношению к организации, которые оценивают систему менеджмента качества или проверяют ее на соответствие требованиям ИСО 9001:2000 (например, аудиторы, регламентирующие органы, органы по сертификации/регистрации);
f) теми сторонами, внутренними или внешними по отношению к организации, которые консультируют или проводят обучение по системе менеджмента качества для данной организации;
g) разработчиками соответствующих стандартов
Взамен: ГОСТ Р ИСО 9000-2001
Список изменений: №0 от 18.10.2010 (рег. 18.10.2010) «»


ГОСТ Р ИСО 9000-2008
ГОСТ Р ИСО 9000-2008
ГОСТ Р ИСО 9000-2008
ГОСТ Р ИСО 9000-2008
ГОСТ Р ИСО 9000-2008
ГОСТ Р ИСО 9000-2008
ГОСТ Р ИСО 9000-2008
ГОСТ Р ИСО 9000-2008
ГОСТ Р ИСО 9000-2008
ГОСТ Р ИСО 9000-2008
ГОСТ Р ИСО 9000-2008
ГОСТ Р ИСО 9000-2008
ГОСТ Р ИСО 9000-2008
ГОСТ Р ИСО 9000-2008
ГОСТ Р ИСО 9000-2008
ГОСТ Р ИСО 9000-2008
ГОСТ Р ИСО 9000-2008
ГОСТ Р ИСО 9000-2008
ГОСТ Р ИСО 9000-2008
ГОСТ Р ИСО 9000-2008
ГОСТ Р ИСО 9000-2008
ГОСТ Р ИСО 9000-2008
ГОСТ Р ИСО 9000-2008
ГОСТ Р ИСО 9000-2008
ГОСТ Р ИСО 9000-2008
ГОСТ Р ИСО 9000-2008
ГОСТ Р ИСО 9000-2008
ГОСТ Р ИСО 9000-2008
ГОСТ Р ИСО 9000-2008
ГОСТ Р ИСО 9000-2008
ГОСТ Р ИСО 9000-2008
ГОСТ Р ИСО 9000-2008
ГОСТ Р ИСО 9000-2008
ГОСТ Р ИСО 9000-2008
ГОСТ Р ИСО 9000-2008
Автор: 
Домашняя страница автора: 

ГОСТ Р ИСО 8083-2008

E-mail автора: 

Машины для леса. Устройства защиты от падающих предметов. Технические требования и методы испытаний

Обозначение: ГОСТ Р ИСО 8083-2008
Статус: действующий
Название рус.: Машины для леса. Устройства защиты от падающих предметов. Технические требования и методы испытаний
Название англ.: Machinery for forestry. Falling-object protective structures (FOPS). Technical requirements and test methods
Дата актуализации текста: 19.06.2012
Дата актуализации описания: 19.06.2012
Дата введения в действие: 01.07.2009
Область и условия применения: Настоящий стандарт распространяется на самоходные и передвижные машины для леса по ИСО 6814 и устанавливает типовые воспроизводимые методы оценки безопасности устройств защиты от падающих предметов (FOPS) и технические требования к характеристикам типового образца этого устройства при испытаниях
Взамен: ГОСТ Р ИСО 8083-99


ГОСТ Р ИСО 8083-2008
ГОСТ Р ИСО 8083-2008
ГОСТ Р ИСО 8083-2008
ГОСТ Р ИСО 8083-2008
ГОСТ Р ИСО 8083-2008
ГОСТ Р ИСО 8083-2008
ГОСТ Р ИСО 8083-2008
ГОСТ Р ИСО 8083-2008
ГОСТ Р ИСО 8083-2008
ГОСТ Р ИСО 8083-2008
ГОСТ Р ИСО 8083-2008
Автор: 
Домашняя страница автора: 

ГОСТ Р ИСО 6144-2008

E-mail автора: 

Анализ газов. Приготовление градуировочных газовых смесей. Статический объемный метод

Обозначение: ГОСТ Р ИСО 6144-2008
Статус: действующий
Название рус.: Анализ газов. Приготовление градуировочных газовых смесей. Статический объемный метод
Название англ.: Gas analysis. Preparation of calibration gas mixtures. Static volumetric method
Дата актуализации текста: 19.06.2012
Дата актуализации описания: 19.06.2012
Дата введения в действие: 01.12.2009
Область и условия применения: Настоящий стандарт устанавливает статический объемный метод приготовления градуировочных газовых смесей, а также методику вычисления объемного состава смеси. Стандарт можно применять при приготовлении бинарных газовых смесей, содержащих один целевой компонент в фоновом газе, обычно азоте или воздухе или смесей, содержащих более одного компонента в фоновом газе.
Настоящий стандарт также устанавливает способ определения расширенной неопределенности объемной доли каждого целевого компонента в смеси путем строгой оценки всех неопределенностей измерений, включая неопределенности, связанные с аппаратурой, используемой для приготовления газовой смеси, и с самой процедурой приготовления


ГОСТ Р ИСО 6144-2008
ГОСТ Р ИСО 6144-2008
ГОСТ Р ИСО 6144-2008
ГОСТ Р ИСО 6144-2008
ГОСТ Р ИСО 6144-2008
ГОСТ Р ИСО 6144-2008
ГОСТ Р ИСО 6144-2008
ГОСТ Р ИСО 6144-2008
ГОСТ Р ИСО 6144-2008
ГОСТ Р ИСО 6144-2008
ГОСТ Р ИСО 6144-2008
ГОСТ Р ИСО 6144-2008
ГОСТ Р ИСО 6144-2008
ГОСТ Р ИСО 6144-2008
ГОСТ Р ИСО 6144-2008
ГОСТ Р ИСО 6144-2008
ГОСТ Р ИСО 6144-2008
ГОСТ Р ИСО 6144-2008
ГОСТ Р ИСО 6144-2008
ГОСТ Р ИСО 6144-2008
ГОСТ Р ИСО 6144-2008
ГОСТ Р ИСО 6144-2008
ГОСТ Р ИСО 6144-2008
ГОСТ Р ИСО 6144-2008
ГОСТ Р ИСО 6144-2008
ГОСТ Р ИСО 6144-2008
ГОСТ Р ИСО 6144-2008
Автор: 
Домашняя страница автора: 

Страницы