Наша группа Вконтакте vk.com/4ertimcom

ГОСТ 10001-15000

ГОСТ 13939-90

E-mail автора: 

Ленты технические комплектовочные. Технические условия

Обозначение: ГОСТ 13939-90
Статус: действующий
Название рус.: Ленты технические комплектовочные. Технические условия
Название англ.: Technical completing ribbons. Specifications
Дата актуализации текста: 19.06.2012
Дата актуализации описания: 19.06.2012
Дата введения в действие: 01.07.1991
Область и условия применения: Настоящий стандарт распространяется на технические комплектовочные ленты ( в дальнейшем - ленты), вырабатываемые на лентоткацких станках
Взамен: ГОСТ 13939-84


ГОСТ 13939-90
ГОСТ 13939-90
ГОСТ 13939-90
ГОСТ 13939-90
ГОСТ 13939-90
ГОСТ 13939-90
ГОСТ 13939-90
ГОСТ 13939-90
ГОСТ 13939-90
ГОСТ 13939-90
Автор: 
Домашняя страница автора: 

ГОСТ 13217.5-90

E-mail автора: 

Феррованадий. Методы определения фосфора

Обозначение: ГОСТ 13217.5-90
Статус: действующий
Название рус.: Феррованадий. Методы определения фосфора
Название англ.: Ferrovanadium. Methods for determination of phosphorus
Дата актуализации текста: 19.06.2012
Дата актуализации описания: 19.06.2012
Дата введения в действие: 01.07.1991
Область и условия применения: Настоящий стандарт устанавливает фотометрические методы определения фосфора в феррованадии при массовой доле его от 0,04 до 0,24% на основе желтого фосфорнованадиевомолибденового комплекса и от 0,01 до 0,24% на основе синего фосфорномолибденового комплекса
Взамен: ГОСТ 13217.5-79


ГОСТ 13217.5-90
ГОСТ 13217.5-90
ГОСТ 13217.5-90
ГОСТ 13217.5-90
ГОСТ 13217.5-90
ГОСТ 13217.5-90
ГОСТ 13217.5-90
ГОСТ 13217.5-90
Автор: 
Домашняя страница автора: 

ГОСТ 11654-90

E-mail автора: 

Станки круглошлифовальные. Основные параметры и размеры. Нормы точности

Обозначение: ГОСТ 11654-90
Статус: действующий
Название рус.: Станки круглошлифовальные. Основные параметры и размеры. Нормы точности
Название англ.: External grinding machines. Basic parameters and dimensions. Accuracy standards
Дата актуализации текста: 19.06.2012
Дата актуализации описания: 19.06.2012
Дата введения в действие: 01.01.1992
Область и условия применения: Настоящий стандарт распространяется на круглошлифовальные станки общего назначения, различной степени автоматизации, в том числе с ЧПУ, с горизонтальной осью шпинделя, с поворотными и неповоротными бабками, для продольного и (или) врезного шлифования, с креплением заготовки в центрах и (или) в патроне классов точности П, В, А и С, с наибольшим диаметром устанавливаемой заготовки до 800 мм, с наибольшей длиной устанавливаемой заготовки до 8000 мм. Настоящий стандарт не распространяется на специализированные и специальные круглошлифовальные станки
Взамен: ГОСТ 2983-81 ГОСТ 11654-84
Список изменений: №0 от 01.11.2005 (рег. 01.11.2005) «Дата введения перенесена»
Приложение №1: Поправка к ГОСТ 11654-90


ГОСТ 11654-90
ГОСТ 11654-90
ГОСТ 11654-90
ГОСТ 11654-90
ГОСТ 11654-90
ГОСТ 11654-90
ГОСТ 11654-90
ГОСТ 11654-90
ГОСТ 11654-90
ГОСТ 11654-90
ГОСТ 11654-90
ГОСТ 11654-90
ГОСТ 11654-90
ГОСТ 11654-90
ГОСТ 11654-90
ГОСТ 11654-90
ГОСТ 11654-90
ГОСТ 11654-90
ГОСТ 11654-90
ГОСТ 11654-90
ГОСТ 11654-90
ГОСТ 11654-90
ГОСТ 11654-90
ГОСТ 11654-90
ГОСТ 11654-90
ГОСТ 11654-90
ГОСТ 11654-90
ГОСТ 11654-90
ГОСТ 11654-90
ГОСТ 11654-90
ГОСТ 11654-90
ГОСТ 11654-90
ГОСТ 11654-90
ГОСТ 11654-90
ГОСТ 11654-90
ГОСТ 11654-90
ГОСТ 11654-90
ГОСТ 11654-90
ГОСТ 11654-90


Поправка к ГОСТ 11654-90

Обозначение: Поправка к ГОСТ 11654-90
Дата введения в действие: 01.11.2005
Дата актуализации: 15.01.2008


Поправка к ГОСТ 11654-90
Автор: 
Домашняя страница автора: 

ГОСТ 10636-90

E-mail автора: 

Плиты древесностружечные. Метод определения предела прочности при растяжении перпендикулярно пласти плиты

Обозначение: ГОСТ 10636-90
Статус: действующий
Название рус.: Плиты древесностружечные. Метод определения предела прочности при растяжении перпендикулярно пласти плиты
Название англ.: Wood particle boards. Method for determination of ultimate tensile strength perpendicular to board face
Дата актуализации текста: 19.06.2012
Дата актуализации описания: 19.06.2012
Дата введения в действие: 01.01.1991
Область и условия применения: Настоящий стандарт распространяется на древесностружечные плиты и устанавливает метод определения предела прочности при растяжении перпендикулярно пласти плиты.
Стандарт не распространяется на плиты с облицованной и отделанной поверхностью
Взамен: ГОСТ 10636-78


ГОСТ 10636-90
ГОСТ 10636-90
ГОСТ 10636-90
ГОСТ 10636-90
ГОСТ 10636-90
ГОСТ 10636-90
ГОСТ 10636-90
Автор: 
Домашняя страница автора: 

ГОСТ 11109-90

E-mail автора: 

Марля бытовая хлопчатобумажная. Общие технические условия

Обозначение: ГОСТ 11109-90
Статус: действующий
Название рус.: Марля бытовая хлопчатобумажная. Общие технические условия
Название англ.: Domestic cotton gauze. General specifications
Дата актуализации текста: 19.06.2012
Дата актуализации описания: 19.06.2012
Дата введения в действие: 01.01.1992
Область и условия применения: Настоящий стандарт распространяется на отбеленную и суровую хлопчатобумажную бытовую марлю
Взамен: ГОСТ 11109-74


ГОСТ 11109-90
ГОСТ 11109-90
ГОСТ 11109-90
ГОСТ 11109-90
ГОСТ 11109-90
ГОСТ 11109-90
Автор: 
Домашняя страница автора: 

ГОСТ 11739.16-90

E-mail автора: 

Сплавы алюминиевые литейные и деформируемые. Методы определения никеля

Обозначение: ГОСТ 11739.16-90
Статус: действующий
Название рус.: Сплавы алюминиевые литейные и деформируемые. Методы определения никеля
Название англ.: Aluminium casting and wrought alloys. Methods for determination of nickel
Дата актуализации текста: 19.06.2012
Дата актуализации описания: 19.06.2012
Дата введения в действие: 01.07.1991
Область и условия применения: Настоящий стандарт устанавливает гравиметрический (при массовой доле никеля от 0,5 до 8%), фотометрический (при массовой доле никеля от 0,005 до 3,0%) и атомно-абсорбционный (при массовой доле никеля от 0,005 до 8%) методы определения никеля
Взамен: ГОСТ 11739.16-78


ГОСТ 11739.16-90
ГОСТ 11739.16-90
ГОСТ 11739.16-90
ГОСТ 11739.16-90
ГОСТ 11739.16-90
ГОСТ 11739.16-90
ГОСТ 11739.16-90
ГОСТ 11739.16-90
ГОСТ 11739.16-90
ГОСТ 11739.16-90
ГОСТ 11739.16-90
ГОСТ 11739.16-90
Автор: 
Домашняя страница автора: 

ГОСТ 10846-91

E-mail автора: 

Зерно и продукты его переработки. Метод определения белка

Обозначение: ГОСТ 10846-91
Статус: действующий
Название рус.: Зерно и продукты его переработки. Метод определения белка
Название англ.: Grain and products of its processing. Method for determination of protein
Дата актуализации текста: 19.06.2012
Дата актуализации описания: 19.06.2012
Дата введения в действие: 01.06.1993
Область и условия применения: Настоящий стандарт распространяется на зерно и продукты его переработки и устанавливает метод определения белка
Взамен в части: ГОСТ 10846-74, кроме определения протеина в зерне, предназначенном для фуражных целей
Список изменений: №0 от 01.06.2006 (рег. 01.06.2006) «Дата введения перенесена»
Приложение №1: Поправка к ГОСТ 10846-91


ГОСТ 10846-91
ГОСТ 10846-91
ГОСТ 10846-91
ГОСТ 10846-91
ГОСТ 10846-91
ГОСТ 10846-91
ГОСТ 10846-91


Поправка к ГОСТ 10846-91

Обозначение: Поправка к ГОСТ 10846-91
Дата введения в действие: 01.06.2006
Дата актуализации: 15.01.2008


Поправка к ГОСТ 10846-91
Автор: 
Домашняя страница автора: 

ГОСТ 14339.5-91

E-mail автора: 

Вольфрам. Методы спектрального анализа

Обозначение: ГОСТ 14339.5-91
Статус: действующий
Название рус.: Вольфрам. Методы спектрального анализа
Название англ.: Tungsten. Methods of spectral analysis
Дата актуализации текста: 19.06.2012
Дата актуализации описания: 19.06.2012
Дата введения в действие: 01.01.1993
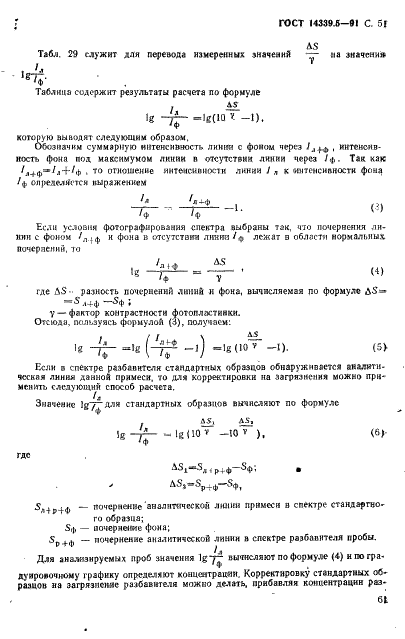
Область и условия применения: Настоящий стандарт устанавливает спектральные методы определения примесных элементов алюминия, ванадия, висмута, гафния, железа, кадмия, калия, кальция, кобальта, кремния, магния, марганца, меди, молибдена, мышьяка, натрия, никеля, ниобия, олова, свинца, сурьмы, тантала, титана, хрома, цинка, циркония в металлическом вольфраме (в виде прутка, штабика, ленты, проволоки), в оксиде вольфрама, паравольфрамате аммония, вольфрамовой кислоте, карбиде вольфрама
Взамен: ГОСТ 14339.5-82


ГОСТ 14339.5-91
ГОСТ 14339.5-91
ГОСТ 14339.5-91
ГОСТ 14339.5-91
ГОСТ 14339.5-91
ГОСТ 14339.5-91
ГОСТ 14339.5-91
ГОСТ 14339.5-91
ГОСТ 14339.5-91
ГОСТ 14339.5-91
ГОСТ 14339.5-91
ГОСТ 14339.5-91
ГОСТ 14339.5-91
ГОСТ 14339.5-91
ГОСТ 14339.5-91
ГОСТ 14339.5-91
ГОСТ 14339.5-91
ГОСТ 14339.5-91
ГОСТ 14339.5-91
ГОСТ 14339.5-91
ГОСТ 14339.5-91
ГОСТ 14339.5-91
ГОСТ 14339.5-91
ГОСТ 14339.5-91
ГОСТ 14339.5-91
ГОСТ 14339.5-91
ГОСТ 14339.5-91
ГОСТ 14339.5-91
ГОСТ 14339.5-91
ГОСТ 14339.5-91
ГОСТ 14339.5-91
ГОСТ 14339.5-91
ГОСТ 14339.5-91
ГОСТ 14339.5-91
ГОСТ 14339.5-91
ГОСТ 14339.5-91
ГОСТ 14339.5-91
ГОСТ 14339.5-91
ГОСТ 14339.5-91
ГОСТ 14339.5-91
ГОСТ 14339.5-91
ГОСТ 14339.5-91
ГОСТ 14339.5-91
ГОСТ 14339.5-91
ГОСТ 14339.5-91
ГОСТ 14339.5-91
ГОСТ 14339.5-91
ГОСТ 14339.5-91
ГОСТ 14339.5-91
ГОСТ 14339.5-91
ГОСТ 14339.5-91
ГОСТ 14339.5-91
ГОСТ 14339.5-91
ГОСТ 14339.5-91
Автор: 
Домашняя страница автора: 

ГОСТ 13496.2-91

E-mail автора: 

Корма, комбикорма, комбикормовое сырье. Метод определения сырой клетчатки

Обозначение: ГОСТ 13496.2-91
Статус: утратил силу в РФ
Название рус.: Корма, комбикорма, комбикормовое сырье. Метод определения сырой клетчатки
Название англ.: Fodder mixed fodder and mixed fodder raw material. Method for determination of raw cellular tissue
Дата актуализации текста: 19.06.2012
Дата актуализации описания: 19.06.2012
Дата введения в действие: 01.07.1992
Область и условия применения: Настоящий стандарт распространяется на все виды растительных кормов, комбикормов и комбикормовое сырье и устанавливает метод определения содержания сырой клетчатки
Взамен: ГОСТ 13496.2-84
Список изменений: №0 от 01.01.2009 (рег. 27.12.2007) «Поправка к изменению»


ГОСТ 13496.2-91
ГОСТ 13496.2-91
ГОСТ 13496.2-91
ГОСТ 13496.2-91
ГОСТ 13496.2-91
ГОСТ 13496.2-91
Автор: 
Домашняя страница автора: 

ГОСТ 13699-91

E-mail автора: 

Запись и воспроизведение информации. Термины и определения

Обозначение: ГОСТ 13699-91
Статус: действующий
Название рус.: Запись и воспроизведение информации. Термины и определения
Название англ.: Information recording and reproduction. Terms and definitions
Дата актуализации текста: 19.06.2012
Дата актуализации описания: 19.06.2012
Дата введения в действие: 01.01.1992
Область и условия применения: Настоящий стандарт устанавливает термины и рпределения понятий в области автоматической записи и воспроизведения информации.
Стандарт не распространяется на записи при помощи различных самопишущих приборов, рассчитанных на визуальное изучение сигналограмм, а также в области записи при помощи устройств, в которых отсутствует относительное движение носителя при записи или сигналограммы при воспроизведении
Взамен: ГОСТ 13699-80


ГОСТ 13699-91
ГОСТ 13699-91
ГОСТ 13699-91
ГОСТ 13699-91
ГОСТ 13699-91
ГОСТ 13699-91
ГОСТ 13699-91
ГОСТ 13699-91
ГОСТ 13699-91
ГОСТ 13699-91
ГОСТ 13699-91
ГОСТ 13699-91
ГОСТ 13699-91
ГОСТ 13699-91
ГОСТ 13699-91
ГОСТ 13699-91
ГОСТ 13699-91
ГОСТ 13699-91
ГОСТ 13699-91
ГОСТ 13699-91
ГОСТ 13699-91
ГОСТ 13699-91
ГОСТ 13699-91
ГОСТ 13699-91
ГОСТ 13699-91
ГОСТ 13699-91
ГОСТ 13699-91
ГОСТ 13699-91
ГОСТ 13699-91
ГОСТ 13699-91
ГОСТ 13699-91
ГОСТ 13699-91
ГОСТ 13699-91
ГОСТ 13699-91
ГОСТ 13699-91
ГОСТ 13699-91
ГОСТ 13699-91
ГОСТ 13699-91
ГОСТ 13699-91
ГОСТ 13699-91
ГОСТ 13699-91
ГОСТ 13699-91
ГОСТ 13699-91
ГОСТ 13699-91
ГОСТ 13699-91
ГОСТ 13699-91
ГОСТ 13699-91
ГОСТ 13699-91
ГОСТ 13699-91
ГОСТ 13699-91
ГОСТ 13699-91
ГОСТ 13699-91
ГОСТ 13699-91
ГОСТ 13699-91
ГОСТ 13699-91
ГОСТ 13699-91
ГОСТ 13699-91
ГОСТ 13699-91
ГОСТ 13699-91
ГОСТ 13699-91
ГОСТ 13699-91
Автор: 
Домашняя страница автора: 

Страницы