Наша группа Вконтакте vk.com/4ertimcom

ГОСТ 10001-15000

ГОСТ 10533-86

E-mail автора: 

Лента холоднокатаная из термобиметаллов. Технические условия

Обозначение: ГОСТ 10533-86
Статус: действующий
Название рус.: Лента холоднокатаная из термобиметаллов. Технические условия
Название англ.: Cold-rolled thermostatic bimatallic strip. Specifications
Дата актуализации текста: 19.06.2012
Дата актуализации описания: 19.06.2012
Дата введения в действие: 01.01.1988
Область и условия применения: Настоящий стандарт распространяется на холоднокатаную ленту из термобиметаллов, изготовленных из прецизионных сплавов, предназначенную для изготовления чувствительных к изменению температуры элементов контрольно-измерительных приборов и аппаратов
Взамен: ГОСТ 10533-63
Список изменений: №1 от 01.07.1988 (рег. 22.01.1988) «Срок действия продлен»
№2 от 01.01.1993 (рег. 08.07.1992) «Срок действия продлен»


ГОСТ 10533-86
ГОСТ 10533-86
ГОСТ 10533-86
ГОСТ 10533-86
ГОСТ 10533-86
ГОСТ 10533-86
ГОСТ 10533-86
ГОСТ 10533-86
ГОСТ 10533-86
ГОСТ 10533-86
ГОСТ 10533-86
Автор: 
Домашняя страница автора: 

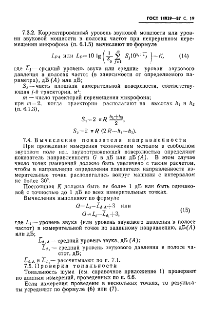
ГОСТ 11929-87

E-mail автора: 

Машины электрические вращающиеся. Общие методы испытаний. Определение уровня шума

Обозначение: ГОСТ 11929-87
Статус: действующий
Название рус.: Машины электрические вращающиеся. Общие методы испытаний. Определение уровня шума
Название англ.: Rotating electrical machinery. General test methods. Noise levels determinations
Дата актуализации текста: 19.06.2012
Дата актуализации описания: 19.06.2012
Дата введения в действие: 01.01.1988
Область и условия применения: Настоящий стандарт распространяется на вращающиеся электрические машины мощностью свыше 10 Вт и устанавливает методы определения уровня шума.
Стандарт не устанавливает методы определения шумовых характеристик, имеющих импульсный или нестационарный характер, в том числе при работе машины в режимах переключения реверсы, разгона и торможения. Стандарт не распространяется на встраиваемые и специальные корабельные электрические машины
Взамен: ГОСТ 11929-81


ГОСТ 11929-87
ГОСТ 11929-87
ГОСТ 11929-87
ГОСТ 11929-87
ГОСТ 11929-87
ГОСТ 11929-87
ГОСТ 11929-87
ГОСТ 11929-87
ГОСТ 11929-87
ГОСТ 11929-87
ГОСТ 11929-87
ГОСТ 11929-87
ГОСТ 11929-87
ГОСТ 11929-87
ГОСТ 11929-87
ГОСТ 11929-87
ГОСТ 11929-87
ГОСТ 11929-87
ГОСТ 11929-87
ГОСТ 11929-87
ГОСТ 11929-87
ГОСТ 11929-87
ГОСТ 11929-87
ГОСТ 11929-87
ГОСТ 11929-87
ГОСТ 11929-87
ГОСТ 11929-87
ГОСТ 11929-87
ГОСТ 11929-87
ГОСТ 11929-87
ГОСТ 11929-87
ГОСТ 11929-87
ГОСТ 11929-87
ГОСТ 11929-87
ГОСТ 11929-87
Автор: 
Домашняя страница автора: 

ГОСТ 10272-87

E-mail автора: 

Насосы центробежные двустороннего входа. Основные параметры

Обозначение: ГОСТ 10272-87
Статус: действующий
Название рус.: Насосы центробежные двустороннего входа. Основные параметры
Название англ.: Double entry centrifugal pumps. Technical requirements
Дата актуализации текста: 19.06.2012
Дата актуализации описания: 19.06.2012
Дата введения в действие: 01.01.1989
Область и условия применения: Настоящий стандарт распространяется на горизонтальные одноступенчатые центробежные насосы с полуспиральным подводом двустороннего входа с подачей от 65 до 13500 м куб/ч (от 18 до 3750 л/с) и напором от 10 до 130 м, предназначенные для перекачивания воды и жидкостей, имеющих сходные с водой свойства по вязкости и химической активности, температурой до 358 К (85 град. С), не содержащих твердых включений по массе более 0,05%, размеру более 0,2 мм и микротвердостью более 6,5 ГПа (650 кгс/мм кв.)
Взамен: ГОСТ 10272-77
Список изменений: №1 от 01.12.1992 (рег. 10.07.1992) «Срок действия продлен»


ГОСТ 10272-87
ГОСТ 10272-87
ГОСТ 10272-87
ГОСТ 10272-87
ГОСТ 10272-87
ГОСТ 10272-87
ГОСТ 10272-87
ГОСТ 10272-87
Автор: 
Домашняя страница автора: 

ГОСТ 12261-87

E-mail автора: 

Присадка АФК. Технические условия

Обозначение: ГОСТ 12261-87
Статус: действующий
Название рус.: Присадка АФК. Технические условия
Название англ.: Additive АФК. Specifications
Дата актуализации текста: 19.06.2012
Дата актуализации описания: 19.06.2012
Дата введения в действие: 01.01.1989
Область и условия применения: Настоящий стандарт распространяется на присадку АФК (алкилфенолят кальция), предназначенную для понижения температуры застывания моторных масел.
Присадка АФК представляет собой алкилфенолят кальция с примесью алкилфенола, получаемый взаимодействием хлорированного парафина с фенолом и последующей нейтрализацией гидратом окиси кальция
Взамен: ГОСТ 12261-66
Список изменений: №1 от 01.10.1996 (рег. 20.06.1996) «Срок действия продлен»


ГОСТ 12261-87
ГОСТ 12261-87
ГОСТ 12261-87
ГОСТ 12261-87
Автор: 
Домашняя страница автора: 

ГОСТ 12161-88

E-mail автора: 

Консервы рыборастительные в томатном соусе. Технические условия

Обозначение: ГОСТ 12161-88
Статус: заменён
Название рус.: Консервы рыборастительные в томатном соусе. Технические условия
Название англ.: Canned fish with vegetables in tomato sauce. Specifications
Дата актуализации текста: 19.06.2012
Дата актуализации описания: 19.06.2012
Дата введения в действие: 01.07.1989
Область и условия применения: Настоящий стандарт распространяется на консервы, изготовленные из рыбы с добавлением гарнира из овощей, бобовых и круп, а также из фаршевых изделий (котлеты, тефтели, фрикадельки, дольки) или из овощей, фаршированных фаршевой смесью с добавлением или без добавления гарнира, в томатном соусе
Взамен: ГОСТ 12161-66
Заменяющий: ГОСТ 12161-2006


ГОСТ 12161-88
ГОСТ 12161-88
ГОСТ 12161-88
ГОСТ 12161-88
ГОСТ 12161-88
ГОСТ 12161-88
ГОСТ 12161-88
ГОСТ 12161-88
ГОСТ 12161-88
ГОСТ 12161-88
ГОСТ 12161-88
Автор: 
Домашняя страница автора: 

ГОСТ 10968-88

E-mail автора: 

Зерно. Методы определения энергии прорастания и способности прорастания

Обозначение: ГОСТ 10968-88
Статус: действующий
Название рус.: Зерно. Методы определения энергии прорастания и способности прорастания
Название англ.: Grain. Methods for determination of germinating energy and germinating property
Дата актуализации текста: 19.06.2012
Дата актуализации описания: 19.06.2012
Дата введения в действие: 01.07.1988
Область и условия применения: Настоящий стандарт распространяется на зерно, предназначенное для получения солода, и устанавливает методы определения энергии прорастания и способности прорастания
Взамен: ГОСТ 10968-72
Список изменений: №1 от 01.06.1995 (рег. 15.02.1995) «Срок действия продлен»


ГОСТ 10968-88
ГОСТ 10968-88
ГОСТ 10968-88
Автор: 
Домашняя страница автора: 

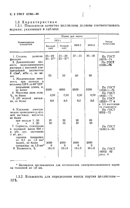
ГОСТ 12765-88

E-mail автора: 

Целлюлоза хвойная сульфатная небеленая электроизоляционная. Технические условия

Обозначение: ГОСТ 12765-88
Статус: действующий
Название рус.: Целлюлоза хвойная сульфатная небеленая электроизоляционная. Технические условия
Название англ.: Dielectric sulphate unbleached pulp of coniferous species. Specifications
Дата актуализации текста: 19.06.2012
Дата актуализации описания: 19.06.2012
Дата введения в действие: 01.01.1990
Область и условия применения: Настоящий стандарт распространяется на электроизоляционную небеленую сульфатную целлюлозу, предназначенную для производства электроизоляционного картона и многослойной кабельной бумаги на напряжение до 35 кВ включительно, изготовляемую
для нужд народного хозяйства и для экспорта
Взамен: ГОСТ 12454-78 ГОСТ 12765-83
Список изменений: №1 от 01.07.1992 (рег. 27.12.1991) «Срок действия продлен»


ГОСТ 12765-88
ГОСТ 12765-88
ГОСТ 12765-88
ГОСТ 12765-88
ГОСТ 12765-88
ГОСТ 12765-88
ГОСТ 12765-88
ГОСТ 12765-88
ГОСТ 12765-88
Автор: 
Домашняя страница автора: 

ГОСТ 12085-88

E-mail автора: 

Мел природный обогащенный. Технические условия

Обозначение: ГОСТ 12085-88
Статус: действующий
Название рус.: Мел природный обогащенный. Технические условия
Название англ.: Concentrated natural chalk. Specifications
Дата актуализации текста: 19.06.2012
Дата актуализации описания: 19.06.2012
Дата введения в действие: 01.01.1990
Область и условия применения: Настоящий стандарт распространяется на природный обогащенный мел, предназначенный для применения в качестве наполнителя в резиновой, кабельной, лакокрасочной, полимерной промышленности
Взамен: ГОСТ 12085-73


ГОСТ 12085-88
ГОСТ 12085-88
ГОСТ 12085-88
ГОСТ 12085-88
ГОСТ 12085-88
ГОСТ 12085-88
ГОСТ 12085-88
ГОСТ 12085-88
ГОСТ 12085-88
Автор: 
Домашняя страница автора: 

ГОСТ 14022-88

E-mail автора: 

Водород фтористый безводный. Технические условия

Обозначение: ГОСТ 14022-88
Статус: действующий
Название рус.: Водород фтористый безводный. Технические условия
Название англ.: Hydrogen fluoride anhydrous. Specification
Дата актуализации текста: 19.06.2012
Дата актуализации описания: 19.06.2012
Дата введения в действие: 01.01.1990
Область и условия применения: Настоящий стандарт распространяется на безводный фтористый водород, используемый для получения фторосодержащих реактивов и особо чистых веществ, некоторых органических продуктов, хладонов, для применения в органическом и неорганическом синтезе и для других целей.
Безводный фтористый водород - прозрачная жидкость, с резким раздражающим запахом, дымящая на воздухе
Взамен: ГОСТ 14022-78


ГОСТ 14022-88
ГОСТ 14022-88
ГОСТ 14022-88
ГОСТ 14022-88
ГОСТ 14022-88
ГОСТ 14022-88
ГОСТ 14022-88
ГОСТ 14022-88
ГОСТ 14022-88
ГОСТ 14022-88
ГОСТ 14022-88
ГОСТ 14022-88
ГОСТ 14022-88
ГОСТ 14022-88
ГОСТ 14022-88
ГОСТ 14022-88
ГОСТ 14022-88
ГОСТ 14022-88
ГОСТ 14022-88
ГОСТ 14022-88
ГОСТ 14022-88
ГОСТ 14022-88
ГОСТ 14022-88
ГОСТ 14022-88
ГОСТ 14022-88
Автор: 
Домашняя страница автора: 

ГОСТ 10418-88

E-mail автора: 

Чечевица мелкосеменная. Требования при заготовках и поставках

Обозначение: ГОСТ 10418-88
Статус: действующий
Название рус.: Чечевица мелкосеменная. Требования при заготовках и поставках
Название англ.: Small-seeded lentil. Requirements for state rurchases and deliveries
Дата актуализации текста: 19.06.2012
Дата актуализации описания: 19.06.2012
Дата введения в действие: 01.07.1990
Область и условия применения: Настоящий стандарт распространяется на семена мелкосеменной чечевицы, заготовляемые и поставляемые государственной заготовительной системой для переработки в комбикорма и на кормовые цели
Взамен: ГОСТ 10418-74


ГОСТ 10418-88
ГОСТ 10418-88
ГОСТ 10418-88
ГОСТ 10418-88
Автор: 
Домашняя страница автора: 

Страницы