Наша группа Вконтакте vk.com/4ertimcom
ГОСТ Р ИСО 14065-2010
E-mail автора:
Газы парниковые. Требования к органам по валидации и верификации парниковых газов для их применения при аккредитации или других формах признания
| Обозначение: | ГОСТ Р ИСО 14065-2010 | ||
| Статус: | действующий | ||
| Название рус.: | Газы парниковые. Требования к органам по валидации и верификации парниковых газов для их применения при аккредитации или других формах признания | ||
| Название англ.: | Greenhouse gases. Requirements for greenhouse gas validation and verification bodies for use in accreditation or other forms of recognition | ||
| Дата актуализации текста: | 19.06.2012 | ||
| Дата актуализации описания: | 19.06.2012 | ||
| Дата введения в действие: | 01.01.2011 | ||
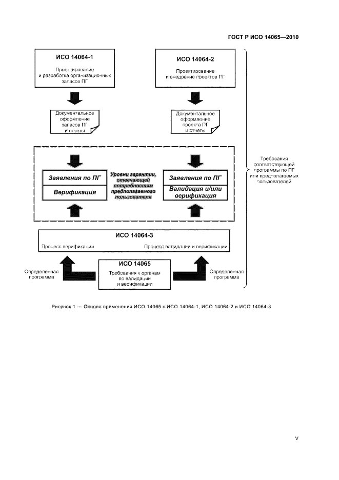
| Область и условия применения: | Настоящий стандарт устанавливает принципы и требования для органов, проводящих валидацию или верификацию заявлений по парниковым газам. Описанная ниже программа по парниковым газам является нейтральной. Если программа по парниковым газам является применяемой, требования, установленные программой по парниковым газам, являются дополнительными по отношению к требованиям настоящего стандарта |
||




























Автор:
Домашняя страница автора:
Чертежи бесплатно