Наша группа Вконтакте vk.com/4ertimcom
ГОСТ Р ИСО 13528-2010
E-mail автора:
Статистические методы. Применение при экспериментальной проверке компетентности посредством межлабораторных сравнительных испытаний
| Обозначение: | ГОСТ Р ИСО 13528-2010 | ||
| Статус: | действующий | ||
| Название рус.: | Статистические методы. Применение при экспериментальной проверке компетентности посредством межлабораторных сравнительных испытаний | ||
| Название англ.: | Statistical methods. Using in proficiency testing by interlaboratory comparison tests | ||
| Дата актуализации текста: | 19.06.2012 | ||
| Дата актуализации описания: | 19.06.2012 | ||
| Дата введения в действие: | 01.12.2011 | ||
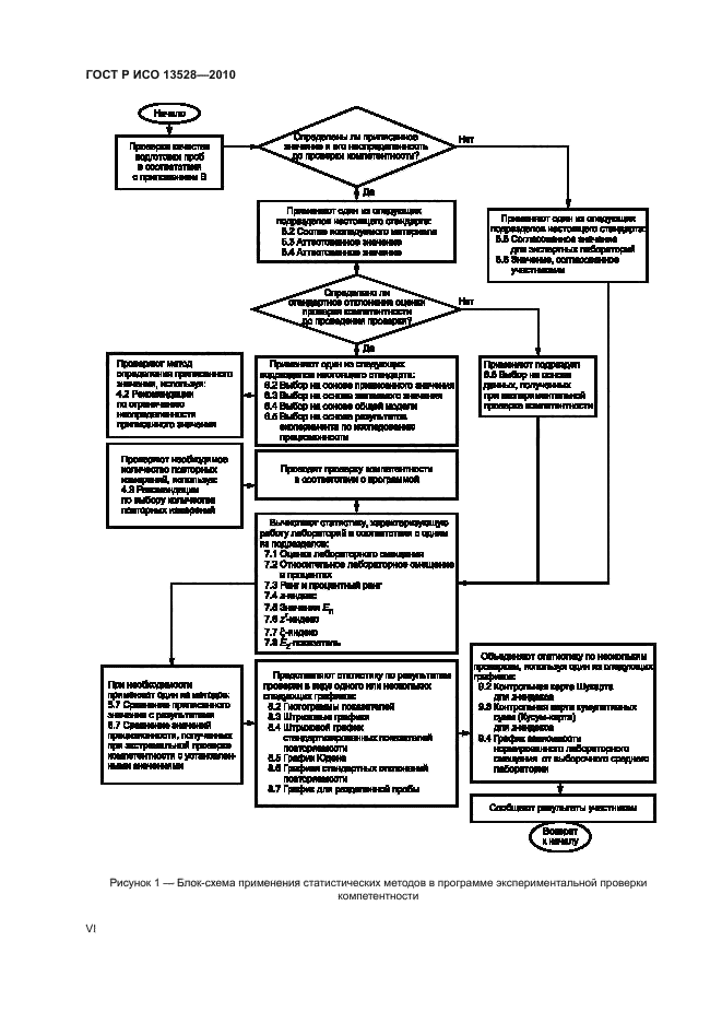
| Область и условия применения: | Настоящий стандарт дополняет ИСО/МЭК Руководство 43 (обе части), обеспечивая детальное описание статистических методов, необходимых для анализа данных, полученных при экспериментальной проверке компетентности лабораторий, а также программы и рекомендации по их использованию участниками проверки и органами аккредитации
лабораторий. Настоящий стандарт может быть применен для проверки наличия систематических смещений в результатах измерений, выполняемых в лаборатории. Стандарт применим только к количественным данным |
||






























































Автор:
Домашняя страница автора:
Чертежи бесплатно