Наша группа Вконтакте vk.com/4ertimcom
ГОСТ Р ИСО 10993-4-2009
E-mail автора:
Изделия медицинские. Оценка биологического действия медицинских изделий. Часть 4. Исследование изделий, взаимодействующих с кровью
| Обозначение: | ГОСТ Р ИСО 10993-4-2009 | ||
| Статус: | действующий | ||
| Название рус.: | Изделия медицинские. Оценка биологического действия медицинских изделий. Часть 4. Исследование изделий, взаимодействующих с кровью | ||
| Название англ.: | Medical devices. Biological evaluation of medical devices. Part 4. Selection of tests for interactions with blood | ||
| Дата актуализации текста: | 19.06.2012 | ||
| Дата актуализации описания: | 19.06.2012 | ||
| Дата введения в действие: | 01.09.2010 | ||
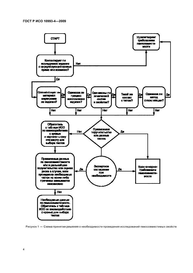
| Область и условия применения: | Настоящий стандарт распространяется на методы оценки взаимодействия медицинских изделий с кровью. Настоящий стандарт устанавливает: a) классификацию медицинских и стоматологических изделий, предназначенных для использования в контакте с кровью, основанную на области применения и длительности контакта в соответствии с ИСО 10993-1. b) фундаментальные принципы, лежащие в основе оценки взаимодействия изделий с кровью; c) пояснения к системному выбору методов исследования, а также принципы и научную основу этих методов. Детальные требования не могут быть определены из-за ограниченности знаний и точности методов исследований. Настоящий стандарт описывает биологическую оценку в общих чертах и может быть не полным для специфических медицинских изделий |
||
| Взамен: | ГОСТ Р ИСО 10993.4-99 | ||
































Автор:
Домашняя страница автора:
Чертежи бесплатно