Наша группа Вконтакте vk.com/4ertimcom
ГОСТ Р ИСО 22442-1-2011
E-mail автора:
Изделия медицинские, использующие ткани и их производные животного происхождения. Часть 1. Менеджмент риска
| Обозначение: | ГОСТ Р ИСО 22442-1-2011 | ||
| Статус: | действующий | ||
| Название рус.: | Изделия медицинские, использующие ткани и их производные животного происхождения. Часть 1. Менеджмент риска | ||
| Название англ.: | Medical devices utilizing animal tissues and their derivatives. Part 1. Application of risk management | ||
| Дата актуализации текста: | 19.06.2012 | ||
| Дата актуализации описания: | 19.06.2012 | ||
| Дата введения в действие: | 01.03.2012 | ||
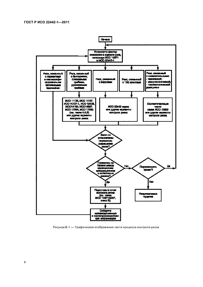
| Область и условия применения: | Настоящий стандарт распространяется на медицинские изделия, за исключением диагностических медицинских изделий in vitro, изготовленных с использованием материалов животного происхождения, являющихся нежизнеспособными или приведенными в нежизнеспособное состояние. Настоящий стандарт в сочетании с ИСО 14971 определяет процедуру для установления опасности и опасных ситуаций, связанных с такими изделиями, для расчета и оценки возможного риска, контроля такого риска и наблюдения за эффективностью такового контроля. Также настоящий стандарт устанавливает процесс принятия решения для допустимости остаточного риска, учитывая баланс остаточного риска, как определено в ИСО 14971, и ожидаемое медицинское преимущество по сравнению с существующими альтернативами. Предназначением настоящего стандарта является предоставление требований и рекомендаций по контролю риска, связанного с опасностями, характерными для медицинских изделий, произведенных с использованием животных тканей или их производных, такими как: a) контаминация бактериями, плесневыми или дрожжевыми грибами; b) контаминация вирусами; c) контаминация агентами, вызывающими инфекционные губчатые энцефалопатии (TSE); d) материал, вызывающий нежелательные пирогенные, иммунологические или токсикологические реакции. Схожие принципы могут быть применимы для паразитов и других неклассифицированных патогенных единиц. Настоящий стандарт не определяет систему контроля качества для регулирования всех стадий производства медицинских изделий. Настоящий стандарт не касается использования тканей человека в медицинских изделиях |
||




























Автор:
Домашняя страница автора:
Чертежи бесплатно