Наша группа Вконтакте vk.com/4ertimcom
ГОСТ Р ИСО 14021-2000
E-mail автора:
Этикетки и декларации экологические. Самодекларируемые экологические заявления (экологическая маркировка по типу II)
| Обозначение: | ГОСТ Р ИСО 14021-2000 | ||
| Статус: | действующий | ||
| Название рус.: | Этикетки и декларации экологические. Самодекларируемые экологические заявления (экологическая маркировка по типу II) | ||
| Название англ.: | Environmental labels and declarations. Self-declared environmental claims (Type II environmental labelling) | ||
| Дата актуализации текста: | 19.06.2012 | ||
| Дата актуализации описания: | 19.06.2012 | ||
| Дата введения в действие: | 01.07.2001 | ||
| Область и условия применения: | Настоящий стандарт устанавливает требования к экологическим заявлением в виде словесных формулировок, знаков и графических изображений, касающихся продукции, общие методы оценивания и проверки самодекламируемых экологических заявлений и специализированные методы оценивания и проверки отдельных заявлений. Настоящий стандарт не устраняет и не изменяет законно требуемую экологическую информацию, заявления или маркировку и остальные требования |
||























Автор:
Домашняя страница автора:
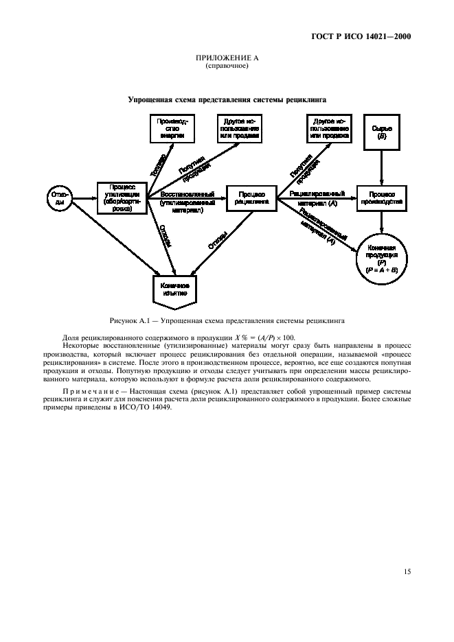
Чертежи бесплатно