Наша группа Вконтакте vk.com/4ertimcom

ГОСТ 6001-10000

ГОСТ 6746-94

E-mail автора: 

Меры электрической емкости. Общие технические требования

Обозначение: ГОСТ 6746-94
Статус: действующий
Название рус.: Меры электрической емкости. Общие технические требования
Название англ.: Measures of electrical capacitance. General technical requirements
Дата актуализации текста: 19.06.2012
Дата актуализации описания: 19.06.2012
Дата введения в действие: 01.01.1999
Область и условия применения: Настоящий стандарт распространяется на низковольтные и восоковольтные меры электрической емкости с номинальными значениями емкости от 1,0х10 в минус 4 степени до 1,1х10 в 12 степени пФ, применяемые в качестве мер или элементов измерительных цепей переменного тока частотой от 20 Гц до 1 МГц.
Стандарт не распространяется на государственные эталоны емкости, образцовые меры емкости, трансформаторные эквиваленты мер, электронные имитаторы мер, на меры, применяемые исключительно как встроенные элементы мостов переменного тока, установок и электрических измерительных устройств
Взамен: ГОСТ 6746-75


ГОСТ 6746-94
ГОСТ 6746-94
ГОСТ 6746-94
ГОСТ 6746-94
ГОСТ 6746-94
ГОСТ 6746-94
ГОСТ 6746-94
ГОСТ 6746-94
ГОСТ 6746-94
ГОСТ 6746-94
ГОСТ 6746-94
Автор: 
Домашняя страница автора: 

ГОСТ 8269.0-97

E-mail автора: 

Щебень и гравий из плотных горных пород и отходов промышленного производства для строительных работ. Методы физико-механических испытаний

Обозначение: ГОСТ 8269.0-97
Статус: действующий
Название рус.: Щебень и гравий из плотных горных пород и отходов промышленного производства для строительных работ. Методы физико-механических испытаний
Название англ.: Mauntainous rock road-metal and gravel, industrial waste products for construction works. Methods of physical and mechanical tests
Дата актуализации текста: 19.06.2012
Дата актуализации описания: 19.06.2012
Дата введения в действие: 01.07.1998
Область и условия применения: Настоящий стандарт распространяется на щебень и гравий из плотных горных пород (в том числе попутно добываемых вскрышных и вмещающих пород и некондиционных отходов горных предприятий) и отходов промышленного производства (в том числе из шлаков черной и цветной металлургии и тепловых электростанций) со средней плотностью зерен от 2,0 до 3,0 г/см куб., применяемых в качестве заполнителей для тяжелого бетона, а также дорожных и других видов строительных работ, и устанавливает порядок выполнения физико-механических испытаний
Взамен: ГОСТ 8269-87
Взамен в части: ГОСТ 3344-83 в части методов физико-механических испытаний
Список изменений: №0 от 28.11.2002 (рег. 28.11.2002) «Дата введения перенесена»
№0 от 20.01.2003 (рег. 20.01.2003) «Дата введения перенесена»
№0 от 10.10.2003 (рег. 10.10.2003) «Дата введения перенесена»
№1 от 01.04.2001 (рег. 26.02.2001) «Срок действия продлен»
№2 от 01.09.2009 (рег. 02.04.2009) «Текстовое изменение; Изменены ссылочные НД»
Приложение №1: Изменение №1 к ГОСТ 8269.0-97
Приложение №2: Изменение №2 к ГОСТ 8269.0-97
Приложение №3: Поправка к ГОСТ 8269.0-97
Приложение №4: Поправка к ГОСТ 8269.0-97
Приложение №5: Поправка к ГОСТ 8269.0-97


ГОСТ 8269.0-97
ГОСТ 8269.0-97
ГОСТ 8269.0-97
ГОСТ 8269.0-97
ГОСТ 8269.0-97
ГОСТ 8269.0-97
ГОСТ 8269.0-97
ГОСТ 8269.0-97
ГОСТ 8269.0-97
ГОСТ 8269.0-97
ГОСТ 8269.0-97
ГОСТ 8269.0-97
ГОСТ 8269.0-97
ГОСТ 8269.0-97
ГОСТ 8269.0-97
ГОСТ 8269.0-97
ГОСТ 8269.0-97
ГОСТ 8269.0-97
ГОСТ 8269.0-97
ГОСТ 8269.0-97
ГОСТ 8269.0-97
ГОСТ 8269.0-97
ГОСТ 8269.0-97
ГОСТ 8269.0-97
ГОСТ 8269.0-97
ГОСТ 8269.0-97
ГОСТ 8269.0-97
ГОСТ 8269.0-97
ГОСТ 8269.0-97
ГОСТ 8269.0-97
ГОСТ 8269.0-97
ГОСТ 8269.0-97
ГОСТ 8269.0-97
ГОСТ 8269.0-97
ГОСТ 8269.0-97
ГОСТ 8269.0-97
ГОСТ 8269.0-97
ГОСТ 8269.0-97
ГОСТ 8269.0-97
ГОСТ 8269.0-97
ГОСТ 8269.0-97
ГОСТ 8269.0-97
ГОСТ 8269.0-97
ГОСТ 8269.0-97
ГОСТ 8269.0-97
ГОСТ 8269.0-97
ГОСТ 8269.0-97
ГОСТ 8269.0-97
ГОСТ 8269.0-97
ГОСТ 8269.0-97
ГОСТ 8269.0-97
ГОСТ 8269.0-97
ГОСТ 8269.0-97
ГОСТ 8269.0-97
ГОСТ 8269.0-97
ГОСТ 8269.0-97
ГОСТ 8269.0-97
ГОСТ 8269.0-97
ГОСТ 8269.0-97
ГОСТ 8269.0-97
ГОСТ 8269.0-97
ГОСТ 8269.0-97
ГОСТ 8269.0-97
ГОСТ 8269.0-97
ГОСТ 8269.0-97
ГОСТ 8269.0-97
ГОСТ 8269.0-97
ГОСТ 8269.0-97
ГОСТ 8269.0-97
ГОСТ 8269.0-97
ГОСТ 8269.0-97
ГОСТ 8269.0-97
ГОСТ 8269.0-97
ГОСТ 8269.0-97
ГОСТ 8269.0-97
ГОСТ 8269.0-97
ГОСТ 8269.0-97
ГОСТ 8269.0-97
ГОСТ 8269.0-97
ГОСТ 8269.0-97
ГОСТ 8269.0-97
ГОСТ 8269.0-97
ГОСТ 8269.0-97
ГОСТ 8269.0-97
ГОСТ 8269.0-97
ГОСТ 8269.0-97
ГОСТ 8269.0-97
ГОСТ 8269.0-97
ГОСТ 8269.0-97
ГОСТ 8269.0-97
ГОСТ 8269.0-97
ГОСТ 8269.0-97
ГОСТ 8269.0-97
ГОСТ 8269.0-97
ГОСТ 8269.0-97
ГОСТ 8269.0-97
ГОСТ 8269.0-97
ГОСТ 8269.0-97
ГОСТ 8269.0-97
ГОСТ 8269.0-97
ГОСТ 8269.0-97
ГОСТ 8269.0-97
ГОСТ 8269.0-97
ГОСТ 8269.0-97
ГОСТ 8269.0-97
ГОСТ 8269.0-97
ГОСТ 8269.0-97
ГОСТ 8269.0-97


Изменение №1 к ГОСТ 8269.0-97

Обозначение: Изменение №1 к ГОСТ 8269.0-97
Дата введения в действие: 01.04.2001
Дата актуализации: 15.01.2008


Изменение №1 к ГОСТ 8269.0-97
Изменение №1 к ГОСТ 8269.0-97
Изменение №1 к ГОСТ 8269.0-97


Изменение №2 к ГОСТ 8269.0-97

Обозначение: Изменение №2 к ГОСТ 8269.0-97
Дата введения в действие: 01.09.2009
Дата актуализации: 01.08.2009


Изменение №2 к ГОСТ 8269.0-97
Изменение №2 к ГОСТ 8269.0-97


Поправка к ГОСТ 8269.0-97

Обозначение: Поправка к ГОСТ 8269.0-97
Дата введения в действие: 10.10.2003
Дата актуализации: 12.10.2010


Поправка к ГОСТ 8269.0-97


Поправка к ГОСТ 8269.0-97

Обозначение: Поправка к ГОСТ 8269.0-97
Дата введения в действие: 28.11.2002
Дата актуализации: 12.10.2010


Поправка к ГОСТ 8269.0-97


Поправка к ГОСТ 8269.0-97

Обозначение: Поправка к ГОСТ 8269.0-97
Дата введения в действие: 20.01.2003
Дата актуализации: 12.10.2010


Поправка к ГОСТ 8269.0-97
Автор: 
Домашняя страница автора: 

ГОСТ 9853.23-96

E-mail автора: 

Титан губчатый. Спектральный метод определения кремния, железа, никеля

Обозначение: ГОСТ 9853.23-96
Статус: действующий
Название рус.: Титан губчатый. Спектральный метод определения кремния, железа, никеля
Название англ.: Sponge titanium. Spectral method for determination of silicon, iron, nickel
Дата актуализации текста: 19.06.2012
Дата актуализации описания: 19.06.2012
Дата введения в действие: 01.07.2000
Область и условия применения: Настоящий стандарт устанавливает спектральный метод определения содержания кремния, железа и никеля в губчатом титане
Взамен: ГОСТ 9853.6-79


ГОСТ 9853.23-96
ГОСТ 9853.23-96
ГОСТ 9853.23-96
ГОСТ 9853.23-96
ГОСТ 9853.23-96
ГОСТ 9853.23-96
ГОСТ 9853.23-96
ГОСТ 9853.23-96
Автор: 
Домашняя страница автора: 

ГОСТ Р ИСО 9058-99

E-mail автора: 

Тара стеклянная. Допуски

Обозначение: ГОСТ Р ИСО 9058-99
Статус: заменён
Название рус.: Тара стеклянная. Допуски
Название англ.: Glass containers. Tolerances
Дата актуализации текста: 19.06.2012
Дата актуализации описания: 19.06.2012
Дата введения в действие: 01.01.2001
Область и условия применения: Настоящий стандарт устанавливает допуски для стеклянной тары круглого сечения и номинальной вместимостью от 50 до 500 куб. см
Заменяющий: ГОСТ Р ИСО 9058-2010


ГОСТ Р ИСО 9058-99
ГОСТ Р ИСО 9058-99
ГОСТ Р ИСО 9058-99
ГОСТ Р ИСО 9058-99
Автор: 
Домашняя страница автора: 

ГОСТ 9853.9-96

E-mail автора: 

Титан губчатый. Метод определения кремния

Обозначение: ГОСТ 9853.9-96
Статус: действующий
Название рус.: Титан губчатый. Метод определения кремния
Название англ.: Sponge titanium. Method for determination of silicon
Дата актуализации текста: 19.06.2012
Дата актуализации описания: 19.06.2012
Дата введения в действие: 01.07.2000
Область и условия применения: Настоящий стандарт устанавливает фотометрический метод определения кремния (при массовой доле кремния от 0,005 % до 0,12 %) в губчатом титане.
Метод основан на образовании окрашенного в синий цвет восстановленного кремниймолибденового комплексного соединения с последующим измерением оптической плотности раствора


ГОСТ 9853.9-96
ГОСТ 9853.9-96
ГОСТ 9853.9-96
ГОСТ 9853.9-96
ГОСТ 9853.9-96
ГОСТ 9853.9-96
ГОСТ 9853.9-96
Автор: 
Домашняя страница автора: 

ГОСТ Р ИСО 7917-99

E-mail автора: 

Машины для лесного хозяйства. Кусторезы бензиномоторные. Методы испытаний на звуковое давление

Обозначение: ГОСТ Р ИСО 7917-99
Статус: заменён
Название рус.: Машины для лесного хозяйства. Кусторезы бензиномоторные. Методы испытаний на звуковое давление
Название англ.: Forestry machinery. Gasoline brush-saws. Sound pressure test methods
Дата актуализации текста: 19.06.2012
Дата актуализации описания: 19.06.2012
Дата введения в действие: 01.01.2001
Область и условия применения: Настоящий стандарт устанавливает методы измерений уровня шума, производимого бензиномоторным кусторезом, непосредственно в месте расположения оператора
Заменяющий: ГОСТ Р ИСО 22868-2007


ГОСТ Р ИСО 7917-99
ГОСТ Р ИСО 7917-99
ГОСТ Р ИСО 7917-99
ГОСТ Р ИСО 7917-99
ГОСТ Р ИСО 7917-99
ГОСТ Р ИСО 7917-99
ГОСТ Р ИСО 7917-99
Автор: 
Домашняя страница автора: 

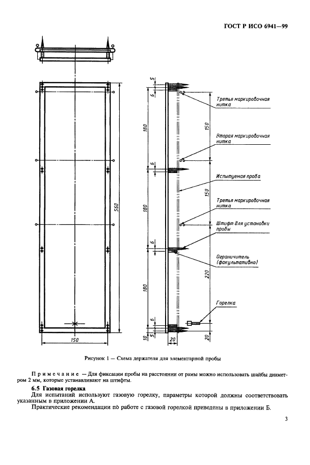
ГОСТ Р ИСО 6941-99

E-mail автора: 

Система стандартов безопасности труда. Материалы текстильные для средств индивидуальной защиты. Метод определения способности распространения пламени на вертикально ориентированных пробах

Обозначение: ГОСТ Р ИСО 6941-99
Статус: действующий
Название рус.: Система стандартов безопасности труда. Материалы текстильные для средств индивидуальной защиты. Метод определения способности распространения пламени на вертикально ориентированных пробах
Название англ.: Occupational safety standards system. Textile fabrics for protective clothing. Measurement of flame spread properties of vertically oriented specimens
Дата актуализации текста: 19.06.2012
Дата актуализации описания: 19.06.2012
Дата введения в действие: 01.01.2001
Область и условия применения: Настоящий стандарт распространяется на текстильные материалы одно- и многокомпонентные (с покрытием, стеганые, многослойные конструкции с чередующимися слоями в различных комбинациях), предназначенные для изготовления средств индивидуальной защиты.
Настоящий стандарт устанавливает метод определения свойств распространения пламени на вертикально ориентированных пробах в строго контролируемых условиях.
Стандарт не распространяется на одежду для пожарных


ГОСТ Р ИСО 6941-99
ГОСТ Р ИСО 6941-99
ГОСТ Р ИСО 6941-99
ГОСТ Р ИСО 6941-99
ГОСТ Р ИСО 6941-99
ГОСТ Р ИСО 6941-99
ГОСТ Р ИСО 6941-99
ГОСТ Р ИСО 6941-99
ГОСТ Р ИСО 6941-99
ГОСТ Р ИСО 6941-99
ГОСТ Р ИСО 6941-99
Автор: 
Домашняя страница автора: 

ГОСТ Р ИСО 6165-99

E-mail автора: 

Машины землеройные. Классификация. Термины и определения

Обозначение: ГОСТ Р ИСО 6165-99
Статус: действующий
Название рус.: Машины землеройные. Классификация. Термины и определения
Название англ.: Earth-moving machinery. Basic types. Vocabulary
Дата актуализации текста: 19.06.2012
Дата актуализации описания: 19.06.2012
Дата введения в действие: 01.07.2000
Область и условия применения: Настоящий стандарт устанавливает классификацию, а также термины и определения землеройных машин предназначенных для выемки, погрузки, транспортирование, распределения и уплотнения грунта и других материалов при строительстве дорог, сооружении дамб, на строительных площадках, при прокладке траншей и т.д


ГОСТ Р ИСО 6165-99
ГОСТ Р ИСО 6165-99
ГОСТ Р ИСО 6165-99
ГОСТ Р ИСО 6165-99
ГОСТ Р ИСО 6165-99
ГОСТ Р ИСО 6165-99
ГОСТ Р ИСО 6165-99
Автор: 
Домашняя страница автора: 

ГОСТ 9853.10-96

E-mail автора: 

Титан губчатый. Метод определения ниобия и тантала

Обозначение: ГОСТ 9853.10-96
Статус: действующий
Название рус.: Титан губчатый. Метод определения ниобия и тантала
Название англ.: Sponge titanium. Method for determination of niobium and tantalum
Дата актуализации текста: 19.06.2012
Дата актуализации описания: 19.06.2012
Дата введения в действие: 01.07.2000
Область и условия применения: Настоящий стандарт устанавливает фотометрический метод определения ниобия (при массовой доле ниобия от 0,002 % до 0,01 %) и экстракционно-фотометрический метод определения тантала (при массовой доле тантала от 0,001 % до 0,005 %) в губчатом титане.
Метод основан на отделении ниобия и тантала от титана и сопутствующих примесей двукратным осаждением ниобия и тантала танином в солянокислой среде, последующем сплавлении осадка с пиросульфатом калия, образовании в присутствии винной кислоты окрашенного в красный цвет комплексного соединения ниобия с цианформазаном-2 с последующим измерением оптической плотности раствора.
Тантал определяют путем экстракции бензолом комплексного соединения тантала с кристаллическим фиолетовым и последующего измерения оптической плотности экстракта


ГОСТ 9853.10-96
ГОСТ 9853.10-96
ГОСТ 9853.10-96
ГОСТ 9853.10-96
ГОСТ 9853.10-96
ГОСТ 9853.10-96
ГОСТ 9853.10-96
ГОСТ 9853.10-96
Автор: 
Домашняя страница автора: 

ГОСТ 9853.20-96

E-mail автора: 

Титан губчатый. Метод определения ванадия

Обозначение: ГОСТ 9853.20-96
Статус: действующий
Название рус.: Титан губчатый. Метод определения ванадия
Название англ.: Sponge titanium. Method for determination of vanadium
Дата актуализации текста: 19.06.2012
Дата актуализации описания: 19.06.2012
Дата введения в действие: 01.07.2000
Область и условия применения: Настоящий стандарт устанавливает экстракционно-фотометрический метод определения ванадия (при массовой доле ванадия от 0,002 % до 0,5 %) в губчатом титане.
Метод основан на образовании ванадием (V) окрашенной в зеленовато-желтый цвет фосфорно-вольфрамованадиевой гетерополикислоты и последующем измерении оптической плотности раствора


ГОСТ 9853.20-96
ГОСТ 9853.20-96
ГОСТ 9853.20-96
ГОСТ 9853.20-96
ГОСТ 9853.20-96
ГОСТ 9853.20-96
ГОСТ 9853.20-96
Автор: 
Домашняя страница автора: 

Страницы